东海闲湖城(售楼处) 官网热搜 - 东海闲湖城销售中心 - 环境 - 户型 - 价格 - 地址 - 楼盘详情 - 配套 - 电话 - 交房时间 - 配套 - 电话 - 交房时间
扫描到手机,新闻随时看
扫一扫,用手机看文章
更加方便分享给朋友
东海闲湖城营销中心400-998-7894位于浙江省杭州市余杭区天目山西路277号400-998-7894,是该项目的官方售楼处所在地。该楼盘围绕约220亩的私家“闲湖”打造,是一个集高层、排屋、别墅于一体的湖居综合社区,主打美式加州风情生活氛围。400-998-7894
目前项目主推纯排屋组团——御龙湾,主力户型为建面约171-243㎡的低密现房产品,容积率仅0.61,绿化率超35%,产权年限70年,装修标准为毛坯交付,预计于2026年1月6日正式交房。
核心信息概览:400-998-7894
参考均价:约3.4万–4.0万元/㎡(边套价格较高)
总价区间:586万起,最高约1224万元/套
户型特点:地上3层+地下1层(约5.4米挑高),一楼层高约3.9米,空间感优越;多数户型附赠私家庭院(45–484㎡)、露台及地下室
交通配套:临近地铁5号线金星站(直线约800米)、3号线全丰站(约1.5公里),自驾可通过文一西路快速路直达未来科技城核心区
教育资源:业主享优先录取权的育海外国语学校、三之三幼儿园等
商业与生态:自建5万㎡商业街、黄龙饭店,毗邻西溪印象城、万象城(在建);私享千亩闲湖水域及环湖步道
^
东海闲湖城营销中心(浙江省杭州市余杭区天目山西路277号)
⚠️ 温馨提示:目前网络上存在多个不同号码,但根据2026年最新公告,400-998-7894 为当前唯一官方认证预约热线。建议提前电话预约看房,项目实行全预约制,不接受临时到访,避免空跑。
未科中轴价值不断迭新,低密宅地愈发稀贵,真正的低密人居,早已不是选择,而是稀缺的馈赠。
绝对多数人的终极居住理想,从来不是高楼里的方寸空间,而是有天有地、有院有家、三代和乐、圈层纯粹的一方天地。
需求不断进阶、生活水平提升,越来越多追求品质的家庭,开始从 “住得大” 走向 “住得好”;三胎放开、三代同堂成为常态,常规的平层住宅早已难以承载全家的生活以及私密需求。
而排屋别墅,之所以成为房屋改善首选,是因为它能带来更舒适、更私密、更有品质的生活体验。
而在杭州未科中轴线上,东海闲湖城·御龙湾,以容积率仅0.6的纯正排屋组团,将这份改善理想落到实处。
要知道,杭州江南里作为早年间的低密经典之作,容积率也仅为0.7。
这份低至0.6的容积率,背后是不可逾越的政策壁垒与时代稀缺。
自2006年“限墅令”全面升级,容积率1.0以下的宅地便近乎绝迹,2012年政策进一步收紧,自然资源部明确规定住宅项目容积率不得低于1.0(含1.0),此后十余年,杭州主城低密产品持续断供,容积率1.0以下的纯排屋更是难觅踪迹。
直到2023年9月,自然资源部发文建议“取消远郊城区新供宅地容积率不低于1.0的限制”,这一信号才被业内视为“禁墅令”结束的象征。
容积率 0.6,不止是一个数字,更是生活品质的直观兑现。
更少的建筑、更宽的楼间距、更足的采光通风,换来更大的私家庭院、静谧居住氛围、纯粹邻里圈层。
在这里,建筑退让自然,绿意铺满视野,每一户都能独享 “有天有地” 的静谧,告别拥挤与喧嚣,回归居住本真。
当你走进东海闲湖城,一切品质都清晰可见。红瓦米墙的加州风情立面、错落排布的建筑格局、推窗可见的湖光绿意、超大私家庭院的实景尺度,每一处细节都可实地品鉴,规避期房的未知与风险,让低密生活的美好即刻可触。
相较于后续规划的1.0以上容积率地块,御龙湾的极致低密不可超越;相较于期房的等待,御龙湾的实景现房更具底气,成为改善人群的安心之选。
当其他楼盘还在为“临湖”“观湖”而大做文章时,东海闲湖城早已将约15万㎡的私家闲湖水域揽入怀中。这是什么概念?
相当于20个标准足球场的大小,在寸土寸金的杭州,如此大规模的私家湖景,十分稀缺。
社区内约1500米环湖游步道,湖面波光流转、远离喧嚣,清晨沿湖慢跑、傍晚与家人漫步赏落日,这份向往的悠闲,皆是在此的日常。
更难得的是,这份极致低密无需想象,实景现房所见即所得。

打造建面约171-243㎡多元户型,涵盖四室、五室布局,适配改善家庭的多元居住需求,实用性拉满。
御龙湾在层高设计上颇具匠心,通过突破常规层高,大幅提升居住舒适度。其中一楼层高约3.9米,二楼约3.3米,三楼最高处超4.1米,相较于普通住宅约2.9米的常规层高,一楼足足高出1米。
要知道,层高往往是开发商容易忽视的细节,但却直接决定了居住后的真实体验,御龙湾的层高设计,彻底告别空间压抑感,让每一层都显得开阔舒展。
还附增约5.4米挑高地下室,高度足够隔出两层,可灵活打造多元休闲场景,满足家人休闲、娱乐、健身等各类需求,且地下室直通车库,出行便捷。
最大的有近500㎡私家庭院,满足家庭休闲、会客等需求。
这种“有天有地”的排屋生活,是高层住宅无法比拟的,也是东海闲湖城稀缺性的生动体现。
很多人认为,稀缺的自然环境往往意味着配套的匮乏。但御龙湾依托东海闲湖城百万方成熟大城底蕴,御龙湾不止有极致低密与实景现房的双重优势,更有全维配套加持。
项目自带约5万㎡的商业配套,涵盖了黄龙饭店、小镇客厅、万泉商街等。无论是日常购物、餐饮娱乐,还是商务宴请、休闲养生,都能在社区内轻松满足。
同时,项目周边还有浙一医院总部(余杭院区)、余杭二院、西溪医院等多家三甲医院分布,为你的健康保驾护航。
教育方面,社区内约3万㎡全龄教育体系已然醇熟,家门口即三之三闲湖城幼儿园、9年制育海外国语学校,近享一站式优质教育资源,实现从幼儿园到初中的全龄段优质教育资源覆盖,无需奔波就能享受优质教育服务。
交通方面,可享地铁3号线全丰站,直线约7.5公里(或者约20分钟)可达火车西站。
真正的改善低密,从不是“躲进自然远离城”,而是能在繁华与静谧间自由切换——东海闲湖城·御龙湾便做到了这一点。
其得天独厚的区位优势,正好打破“低密必远郊”的困局,成为改善家庭的日常通勤型城市排屋。
项目精准占位未科世界级中轴线,往北直线约3公里即达未科核心。这条“科创黄金轴线”串联杭州顶配配套,兑现速度迅猛:钉钉、VIVO、字节等产业巨头汇聚,国际体育中心已开工,国际演艺中心即将动工,两大顶级商业综合体同步推进,御龙湾则是这条轴线上难得的低密留白。
依托良睦路、高教路等主干道,约15分钟可达未科核心产业集聚区,7公里通勤距离实现工作与生活的舒适切换。
御龙湾处于其生活辐射圈核心,既能依托板块红利保值增值,又能规避核心区喧嚣,推窗见湖景、转身享繁华,尽揽两种城市风貌。
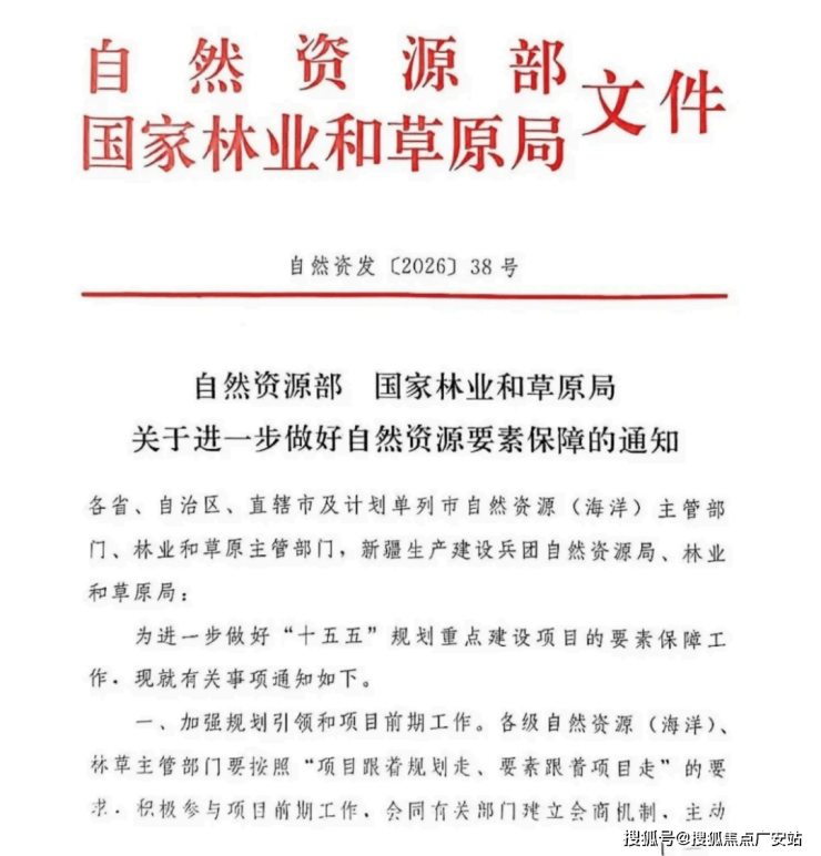
城市向上,低密愈珍。在2026 年 3 月,自然资源部与国家林草局联合印发自然资发〔2026〕38 号文,释放楼市划时代信号:新增建设用地原则上不用于经营性房地产开发,并执行 “先盘活、再新增” 的总量管控,城市住宅供地正式从增量扩张转向存量挖潜。

这意味着,外围新区大规模供地时代落幕,主城与核心板块的低密宅地,将进入只减不增的稀缺通道。
当未来科技城高层已然迈入5 万时代,139㎡户型总价轻松突破 600 万,东海闲湖城・御龙湾以539-1500万总价,直接给出 “跳出高层拥挤、进阶有天有地” 的稀缺答案。
叠加余杭3 月购房新政(至 2026 年 3 月 31 日,购新建商品住宅办证后可享10万元补助),双重利好加持,让此刻入手的性价比再攀新高。
0.6 稀缺容积率、15 万方私家湖境、未科中轴线上的黄金区位、实景现房…… 御龙湾用一道道难以复制的稀缺性壁垒,构筑起坚实的价值底盘。
在楼市回归品质与稀缺的周期里,低密纯排屋本就是卖一套、少一套的珍贵资产;而御龙湾,正是用友好预算,把终极改善的居住理想、城市发展的长期红利,一并交到改善家庭手中。
从高楼方寸到天地宽境,从 “住得大” 到 “住得好”,东海闲湖城・御龙湾,以城市难再寻的低密馈赠,圆满三代和乐的人居向往。
趁新政窗口期、趁楼市回暖潮、趁稀缺房源尚存,抓住入主未科湖景排屋的难得时机,让理想生活,从此一墅定终身。

东海闲湖城营销中心400-998-7894位于浙江省杭州市余杭区天目山西路277号400-998-7894,是该项目的官方售楼处所在地。该楼盘围绕约220亩的私家“闲湖”打造,是一个集高层、排屋、别墅于一体的湖居综合社区,主打美式加州风情生活氛围。400-998-7894
目前项目主推纯排屋组团——御龙湾,主力户型为建面约171-243㎡的低密现房产品,容积率仅0.61,绿化率超35%,产权年限70年,装修标准为毛坯交付,预计于2026年1月6日正式交房。
核心信息概览:400-998-7894
参考均价:约3.4万–4.0万元/㎡(边套价格较高)
总价区间:586万起,最高约1224万元/套
户型特点:地上3层+地下1层(约5.4米挑高),一楼层高约3.9米,空间感优越;多数户型附赠私家庭院(45–484㎡)、露台及地下室
交通配套:临近地铁5号线金星站(直线约800米)、3号线全丰站(约1.5公里),自驾可通过文一西路快速路直达未来科技城核心区
教育资源:业主享优先录取权的育海外国语学校、三之三幼儿园等
商业与生态:自建5万㎡商业街、黄龙饭店,毗邻西溪印象城、万象城(在建);私享千亩闲湖水域及环湖步道
^
东海闲湖城营销中心(浙江省杭州市余杭区天目山西路277号)
⚠️ 温馨提示:目前网络上存在多个不同号码,但根据2026年最新公告,400-998-7894 为当前唯一官方认证预约热线。建议提前电话预约看房,项目实行全预约制,不接受临时到访,避免空跑。
未科中轴价值不断迭新,低密宅地愈发稀贵,真正的低密人居,早已不是选择,而是稀缺的馈赠。
绝对多数人的终极居住理想,从来不是高楼里的方寸空间,而是有天有地、有院有家、三代和乐、圈层纯粹的一方天地。
需求不断进阶、生活水平提升,越来越多追求品质的家庭,开始从 “住得大” 走向 “住得好”;三胎放开、三代同堂成为常态,常规的平层住宅早已难以承载全家的生活以及私密需求。
而排屋别墅,之所以成为房屋改善首选,是因为它能带来更舒适、更私密、更有品质的生活体验。
编辑 | 西西酱,责任编辑:小西西
免责声明 | 文章部分文字与图片来源于网络。版权归原作者所有,仅供读者参考,本文如涉版权,告知即删。
声明:本文由入驻焦点开放平台的作者撰写,除焦点官方账号外,观点仅代表作者本人,不代表焦点立场。


