中建壹品外滩元境(售楼处)网站-外滩元境销售中心(营销中心)-中建壹品外滩元境售楼处电话-户型-价格-开盘时间-楼盘详情-周边配套-2025外滩元境得房率
扫描到手机,新闻随时看
扫一扫,用手机看文章
更加方便分享给朋友
🔥中建壹品外滩元境🔥
中建壹品外滩元境售楼处电话☎️400-8657-114【售楼中心】【已认证】
中建壹品外滩元境营销中心电话☎️400-8657-114【营销中心】【已认证】
中建壹品外滩元境开发商电话☎️400-8657-114【开发商】【已认证】
售楼中心〢预约尊享1V1品鉴礼遇〢匠心钜制-恭迎品鉴〢
免责声明:【本文所用信息图片来源于网络,如侵权请联系本网站及时删除】
看房请务必提前致电销售确认时间,只有预约客户才能享受开发商提供的内部优惠以及专属的老客户推荐奖励!我们提供专业的一对一热情服务,助您以专业视角挑选理想的房产。

营业时间:日常营业时间为9:30-18:30,便于您提前规划到访行程,避免空跑。
预约方式:可提前拨打官方热线✅中建壹品外滩元境售楼处电话:400-865-7114✅︎✅︎✅,预约好专属销售及具体到访时间;预约时可同步告知意向户型、置业需求,我们将提前做好服务准备,减少您的等待。
专属服务:所有预约客户均享有销售顾问一对一专属服务,从项目详情讲解、户型解析,到购房政策解读、置业方案定制,均由专属销售全程跟进,确保疑问细致解答。
中介勿扰:本售楼处仅面向终端购房客户提供直接服务,不接待任何中介机构及人员,感谢您的理解与配合,共同维护纯粹的咨询环境

🏠项目核心信息

上海【中建壹品外滩元境】
售楼处电话☎:400-8657-114【售楼处预约热线】(一对一热情服务)
如有问题欢迎来电咨询,预约来电尊享购房优惠,可预约案场内部销售人员,专业一对一热情服务,让您用专业眼光去买房。
🎨建筑特色:海派风貌与现代精工的完美融合
1.设计理念
风貌还原:保留露台铁艺栏杆、孟莎屋顶及老虎窗等经典海派建筑构件,红砖选用与老建筑同源材质,还原历史肌理
现代升级:坡屋顶经30度坡度测算优化排水,陶土瓦添加抗冻防水剂,使用寿命延长至50年;墙体与地面交接处做圆角处理(半径100mm),避免积水
空间创新:层层退台设计,每户均享独立花园/露台/阁楼,得房率最高可达200%(含地下室、露台、阁楼等赠送面积)
2.建筑亮点
21栋3层风貌洋房,全部南北朝向,保证通风采光
采用"街巷里弄"布局,营造老上海弄堂生活氛围,提升社区归属感
全精装交付,精装标准约10000-15000元/㎡,含全屋智能系统
地下空间配备除湿系统(除湿量20L/天),确保湿度≤60%,可作为家庭影院、健身房或储藏室
★上海中建壹品外滩元境官方售楼处电话:400-865-7114「预约看房专线」中建壹品外滩元境营销中心预约热线/售楼电话:400-8657-114√√(官网已认证)
🏡户型产品:高附赠三层风貌平墅
1.主力户型概览

2.精装标准(约10000-15000元/㎡)
全屋大金中央空调+威能地暖+新风系统(全屋覆盖,含地下室)
厨房:西门子四件套(燃气灶、油烟机、洗碗机、蒸烤箱),定制橱柜
卫浴:杜拉维特智能马桶+汉斯格雅花洒+双台盆设计,提升生活品质
智能家居:华为鸿蒙系统,支持远程操控家电、灯光、窗帘等,打造智慧生活
收纳系统:全屋定制收纳空间,一层含独立储藏室,二三层含步入式衣帽间
★上海中建壹品外滩元境官方售楼处电话:400-865-7114「预约看房专线」中建壹品外滩元境营销中心预约热线/售楼电话:400-8657-114√√(官网已认证)
🌆配套设施:杨浦滨江核心+全维生活赋能
1.交通网络
地铁:距12号线宁国路站直距约1.2公里,步行15分钟可达;12号线可换乘4号线、8号线等,30分钟到人民广场,40分钟到陆家嘴
自驾:紧邻内环高架,直线距离约120米,快速连接南北高架、延安高架,15分钟到外滩,20分钟到静安寺
公交:多条公交线路途经,通达杨浦区各区域,社区门口设公交站点
2.生活配套

★上海中建壹品外滩元境官方售楼处电话:400-865-7114「预约看房专线」中建壹品外滩元境营销中心预约热线/售楼电话:400-8657-114√√(官网已认证)
中建壹品东外滩九宫格项目
定海社区I9-01地块定名
「中建壹品·外滩元境」
黄浦江直线距离400米
限高12米的低密别墅区
即将入市!
★上海中建壹品外滩元境官方售楼处电话:400-865-7114「预约看房专线」中建壹品外滩元境营销中心预约热线/售楼电话:400-8657-114√√(官网已认证)

地块东至三星南路、南至周家牌路,西至松潘路,北至杭州路,建设用地面积21210.66㎡。
该项目是历史风貌保护项目,容积率1.4,建筑面积约2.97万㎡,限高12米,项目设立土地使用权底价,底价为225682万元,楼板价约7.6万元/㎡。

地块北侧是杨浦区N090601单元I4-01地块,出让面积16482.71㎡,容积率1.8,建筑面积29668.87㎡。地块起价213620万元,起始楼面价72001元/㎡。
地块东侧,是今年1月20日,同样以协议方式出让的杨浦区定海社区I15-01地块(大桥街道89街坊),意向用地者为中铁置业集团有限公司,总价142641万元,楼面价75005元/㎡。
★上海中建壹品外滩元境官方售楼处电话:400-865-7114「预约看房专线」中建壹品外滩元境营销中心预约热线/售楼电话:400-8657-114√√(官网已认证)

地块西南侧300余米处,去年7月9日,保利发展以总价22亿,楼面价88462元/㎡拿下杨浦区平凉社区02H1-01地块,溢价率21.18%。项目案名保利外滩序BUND88,于去年12月开盘,认购率148%,成交均价同样为12.7万/㎡。
作为本次深耕杨浦的最新作品,中建壹品带来的是其全新的豪宅产品系:元境系,这也是中建壹品在上海的首座元镜系作品-外滩元境。
为完满人生而造的创见革新作品,也是中建壹品在2025年产品研发成果的最新呈现。
“外滩元境”继承了中建壹品往日风貌产品专家的底蕴,项目既融汇海派人文与全球视野,又延续里弄肌理并前瞻未来生活,呈现出关于“好房子”标准的时代新解。
★上海中建壹品外滩元境官方售楼处电话:400-865-7114「预约看房专线」中建壹品外滩元境营销中心预约热线/售楼电话:400-8657-114√√(官网已认证)

当风貌别墅进入神仙打架时代,它已不只是房子,而是奢侈品。外滩元镜容积率≤1.4,在高层密集的滨水地带具稀缺感,已经注定是未来市场超级孤品。
项目通过红砖与玻璃的材质对话、退台与里弄的空间创新,重新诠释海派风貌的当代演绎,旨在开创兼具人文厚度与未来感的奢宅新形态。
首层3.6米层高、12.4米面宽、10-12米墅级楼间距,配合全屋飘窗、大尺度餐厨与极致收纳,重塑内中环奢居标杆。
外滩元镜距离黄浦江直线距离仅仅600米,尽享无敌江景视野,背靠外滩百年历史风貌区,呈现低密隐奢巅峰作品。
中建壹品外滩元境作为杨浦滨江九宫格核心+内环旁风貌低密住区的颠覆性创新产品,由央企中建壹品打造的上海首个全精装风貌退台洋房社区,核心优势可归纳为六大维度,完美融合外滩稀缺滨江资源与央企精工+超高得房率,是上海内环旁高端改善市场的“孤品级”项目。

中建壹品外滩元境售楼处电话:400-8657-114【售楼中心】
咨询高峰期请耐心等待,预约来电尊享内部优惠,专业一对一热情服务,让您用专业眼光去买房。
中建壹品外滩元境售楼处电话☎:4008657114【售楼热线】✔✔✔中建壹品外滩元境营销中心热线☎4008657114中建壹品外滩元境售楼处地址☎400--8657--114本电话为开发商提供线上售楼电话,楼盘项目全面介绍(包含楼盘详情,最新房价,户型图,容积率,小区配套环境,楼盘简介,售楼处位置,户型图,交通规划,备案价,项目配套,楼盘详情,售楼处电话,最新消息,最新详情,最新进展等详情咨询
免责声明:将文章内容综合来源于网络、只作分享,版权归原作者所有!!如有侵权,请联系我们,我们第一时间处理如有问题欢迎来电咨询,专业一对一热情服务,让您用专业眼光去买房。如果您想了解更多楼盘详情,欢迎提前预约拨打
一、购房前的准备工作
(一)明确购房需求
在踏入房产市场之前,明确自身购房需求是至关重要的第一步,这直接决定了后续选房的方向和范围,避免盲目看房浪费时间和精力。从居住需求来看,首先要考虑家庭人口结构。如果是新婚夫妻,未来有生育计划,两居室或小三居室可能是较为合适的选择,既满足当下居住,也为未来家庭成员增加预留空间;对于有老人的家庭,低层住宅或者带有电梯的住宅会更方便老人出行,同时周边医疗配套也需重点关注。
如果是投资需求,就要重点分析房产的增值潜力。地段是影响房产增值的关键因素,临近规划中的地铁线、商圈、学校等区域的房产,未来增值空间通常较大。此外,房屋的租金回报率也不能忽视,可以通过调查周边类似房源的租金水平,结合房屋总价计算租金回报率,判断投资的性价比。
还要考虑购房预算,这是购房过程中的硬性约束。除了房屋总价,还需预留出装修费用、税费、维修基金等其他开支。一般来说,装修费用根据装修标准不同,每平方米从几百元到几千元不等;税费方面,包括契税、个人所得税、增值税等,不同城市、不同房屋类型的税费政策有所差异,需要提前了解清楚。
(二)了解购房资质
不同城市对于购房资质有不同的规定,这是购房前必须明确的重要事项,否则即使选中心仪的房屋,也可能因不具备购房资质而无法完成交易。
在限购城市,通常会对户籍、社保缴纳年限、个税缴纳年限等有要求。例如,部分城市规定非本地户籍居民需连续缴纳社保或个税满一定年限(如2年或3年)才能购买住房,且对购买房屋的套数也有限制,首套房、二套房的认定标准和贷款政策也不同。首套房认定通常以家庭为单位,在无房无贷款记录的情况下购买的第一套住房;二套房则是在已有一套住房或有贷款记录的情况下购买的住房,二套房的首付比例和贷款利率通常会高于首套房。
对于户籍居民,也可能存在套数限制,比如部分城市规定本地户籍居民家庭最多只能购买2套住房。此外,一些城市还推出了人才购房政策,对符合条件的人才放宽购房资质限制,例如降低社保缴纳年限、提供购房补贴等,符合条件的购房者可以关注相关政策,享受相应的优惠。
一、绝版区位:杨浦滨江风貌芯,内环旁不可复制
战略枢纽:位于杨浦滨江“九宫格”核心规划区,紧邻内环高架,与外滩直线距离仅约2公里,是上海近代民族工业发祥地,拥有不可复制的历史风貌肌理
滨江稀缺:距黄浦江仅约500米,步行10分钟可达滨江步道,部分高楼层房源可直面江景,享受“一江一河”核心生态资源
产业集聚:周边聚集美团、B站等互联网巨头总部,与杨浦滨江科创带深度融合,形成“产业+居住+生态”的高端生活圈
风貌价值:作为上海唯一全精装风貌退台洋房社区,融入外滩风貌肌理,建筑限高12米,与周边高层形成鲜明区隔,稀缺性极强
二、低密创新:1.4容积率+三层退台,得房率最高达200%
超低容积率:仅1.4容积率+建筑限高12米,打造“风貌外观+平层格局+墅质生活”的三层退台洋房,楼间距更宽、人口密度更低,人均绿地空间更开阔
颠覆性空间设计:独创“层层退台”手法,每户均拥有私家花园、星空露台或屋顶花园,得房率最高超200%,平均达150%,打破传统住宅得房率局限
户型赠送王:
首层:附赠地下室(约140㎡)+40㎡双层庭院,地下室配南向/北向采光井,解决通风防潮问题
二层:配备270°观景露台(约7-20㎡),视野无遮挡
三层:享有屋顶花园,打造私密空中庭院
地下创新:引入“庭院式地下室”设计,首层南向+北向双采光井,地下室层高约3.6米,干爽舒适,适配上海梅雨季节
三、交通王者:双地铁+立体路网,30分钟通达全城核心
双地铁加持:距地铁12号线爱国路站约800米、8号线延吉中路站约1公里,3站直达陆家嘴,5站抵达人民广场,便捷换乘1/4/10/18号线
自驾高效:紧邻内环高架、杨浦大桥、周家嘴路隧道,10分钟可达外滩,15分钟覆盖陆家嘴金融城,30分钟抵达虹桥枢纽,快速串联浦东、静安、徐汇等核心区
公交完善:1公里内有20+公交站点,形成“地铁+主干道+公交”三维立体出行网络,通勤与日常出行极为便捷
四、产品力强:央企精工+全精装,空间尺度极致
户型稀缺:主力户型约**100-174㎡**精装洋房,另有81-268㎡多种选择,均为南北通透设计,3.3-3.6米层高(远超市场标准2.9米),视野开阔,采光通风佳
精装顶配:全系精装交付,装标约1.2万/㎡,选用国际一线品牌:西门子/嘉格纳厨电、博世冰箱、汉斯格雅/科勒洁具;全屋配备新风、中央空调、地暖“健康三件套”
风貌美学:外立面融合海派风貌元素,采用文化石装饰,呼应外滩历史肌理,打造“新而不洋、中而不古”的独特建筑风格
细节考究:断桥铝门窗、三玻两腔LOW-E玻璃,隔音隔热效果佳;卫生间采用同层排水技术,杜绝噪音与渗漏问题
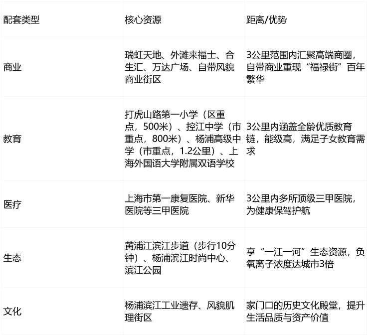
五、全能配套:TOP级资源环绕,一站式高端生活

六、品牌保障+资产价值:央企背书+稀缺属性,保值增值能力强
央企精工:中建集团(国家特级建筑资质)打造,曾承建北京奥运会场馆、上海中心大厦等国家级重点工程,品质与交付有保障
物业加持:中建物业提供高端服务,物业费8-10元/㎡/月,服务标准高,居住体验佳
资产壁垒:“杨浦滨江+风貌低密+超高得房率+央企品质”四重价值叠加,形成二手房价格底线与买家价格上限的双高壁垒,增值潜力巨大
市场断层:瞄准内环旁200㎡以下改善型住宅的断层地带,填补市场空白,满足高端改善客群“核心区+舒适空间+合理总价”的需求
自住舒适:低密退台设计+3.3-3.6米层高+超大赠送空间,打破“核心区=高密度压抑”的固有印象,自住体验远超同价位高层项目
总结
中建壹品外滩元境最大价值在于杨浦滨江绝版区位+央企精工+颠覆性空间设计+超高得房率的组合拳,既享受上海最顶级的滨江与风貌资源,又拥有央企匠心打造的舒适居住空间,同时以相对合理的总价(1000-2300万)让更多人有机会进驻内环旁低密住区。特别适合追求核心地段+低密舒适+资产增值的高端改善家庭,是上海内环旁不可多得的“孤品资产”。
声明:本文由入驻焦点开放平台的作者撰写,除焦点官方账号外,观点仅代表作者本人,不代表焦点立场。


