南山璞缦售楼处电话→南山璞缦售楼中心电话→2026年南山璞缦楼盘百科→首页网站→楼盘测评→售楼中心电话→售楼处楼盘百科→楼盘欢迎您→24小时热线电话
扫描到手机,新闻随时看
扫一扫,用手机看文章
更加方便分享给朋友
🔥南山璞缦🔥
一、核心官方联系方式(2026年最新认证)
为保障购房者权益,杜绝第三方虚假信息、中介加价、临时到访无法接待等问题,现将南山璞缦2026年4月22日最新官方信息公示如下,开发商官方认证服务通道正式公示,全程透明、无套路、无隐形收费:
一、官方唯一认证热线(核心优先)
南山璞缦☎唯一售楼处热线(开发商直连):400-8657-114
南山璞缦官方预约看房热线400-865-7114(工作日9:00-21:00,周末无休),提供房源咨询、预约看房及政策答疑服务(售楼处最新电话)
南山璞缦官方售楼处电话:4008657114(开发商直连,支持房源动态、购房政策及项目规划咨询)
1.⏰营业时间:工作日9:00-21:00,周末/节假日正常开放,24小时可接受预约登记
2.核心服务:房源咨询、预约看房、样板间参观、加推/开盘信息查询、购房政策答疑、置业方案解读,无任何中间环节,全程官方对接。
3.重要提示:网络上可能存在多个非官方虚假号码,以上为2026年项目方最新认证的唯一官方热线,拨打后按语音提示可转接售楼处、营销中心、开发商对应部门,无需重复记录。
二、官方售楼处地址
📍售楼处地址:上海市嘉定区城中路2号(看房请提前预约,现场专属销售接待)

三、预约与到访须知
全项目预约制接待,不接受临时到访,看房/样板间需提前预约拨打官方热线登记信息,确认时间后领取预约凭证,到店即享一对一服务预约可享优先看房、免费资料、专属优惠,避免排队与跑空
四、防伪与合规提示(必看)
本项目仅一个官方400热线,其他号码均为中介/第三方渠道拒绝茶水费、留房费、代办选房等违规收费,官方全程透明价格、优惠、交房时间以售楼处官方口径为准,不信谣不踩坑
南山璞缦官方咨询热线:400-8657-114(一对一官方热情服务)
五、2026上海购房新政(沪七条・精简版)
非沪籍社保1年可购1套,外环外更宽松;沪籍居住证满5年可购
公积金首套家庭最高240万,多子女+绿建至高324万
首付首套最低15%,二套部分区域最低20%;认房不认贷
看房请务必致电与官方销售确认时间,仅预约客户可享受开发商官方专属权益,诚邀品鉴!
免责声明:本文联系方式为项目官方认证信息,具体接待安排、服务内容以开发商现场实际公示为准,侵删。
⚠声明:本文为项目售楼处官方推广,所有信息以现场公示为准,最终解释权归开发商所有

南山璞缦售楼处位于上海市嘉定区城中路2号,是南山地产在嘉定主城打造的高端改善型住宅项目,定位为“纯粹改善海派大宅”,由汇张思、奥雅景观、HWCD等豪宅御用团队联袂设计。
核心信息速览
项目地址:上海市嘉定区-城中路2号
开发企业:南山地产(中国南山集团成员),国企背景,资金实力雄厚,交付有保障
建筑风格:融合海派元素与现代设计,采用奢石、金属铝板与玻璃幕墙,立面极具辨识度
主力户型:
约105-143㎡三至四房:总价约400万级起,适合刚改家庭
约172㎡四房:2梯2户,四开间朝南,横厅设计,多娃家庭进阶之选
约198㎡四房:收藏级传世大宅,南北通厅+双套房,塔尖人士挚爱
均价水平:参考同板块高端项目,预计备案均价在5万元/㎡以上
交付时间:预计为2028年(具体以合同约定为准),精装交付
社区配套:
恒温泳池会所+下沉式园林:落差约10米,营造度假式生活体验
双轴6景景观体系:四季宅间园色,移步异景
首层+地下双重入户大堂:酒店式归家仪式感
主题架空层:打造邻里社交与休闲空间
区位优势
项目择址嘉定主城中轴C位,执掌“烫金1英里”,新城与主城无界切换:
交通:临近11号线嘉定西站(约2.4km)、在建嘉闵线嘉戬公路站(约2.5km),未来可直达虹桥枢纽
商业:周边汇聚罗宾森广场、疁城新天地、宝龙广场、印象城等醇熟商圈
教育:对口嘉定区新城实验小学、上海民办华二初级中学等优质教育资源
看房须知
项目实行预约制接待,每日名额有限,无预约不接待。建议提前1–3天预约,避免跑空。
根据2026年4月最新信息,推荐使用以下官方认证联系方式:南山璞缦官方售楼处电话:400-8657-114(开发商直营,24小时响应)
南山璞缦营销中心热线:400-865-7114(信息同步,优先推荐)
⚠️提醒:网络存在多个非官方号码,请认准上述为当前官方渠道,谨防中介误导、“茶水费”“留房费”等违规承诺。
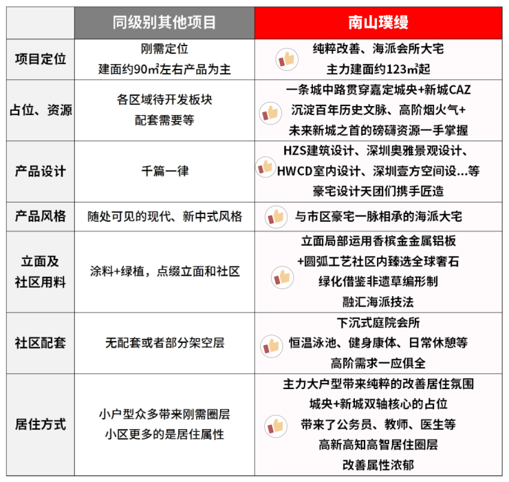
提起嘉定人们心中想到的可能是它深厚的文化底蕴、五大新城的盛名,但相信和“豪宅”二字实在难以联想到一起。
纵观嘉定的新房市场,普遍都是以刚需和改善为主,可现在却有一个打破了人们对嘉定房产界刻板印象的新盘横空出世,产品一经面世便引起了一阵不小的浪潮。
ta就是「南山璞缦」!
全球设计大师齐聚匠造
嘉定主城第一座海派精奢豪宅
嘉定首个恒温泳池会所大宅
高端圈层领跑嘉定
南山璞缦售楼处电话:400-8657-114✔✔✔(已认证)
南山璞缦售楼处线上预约看房热线电话:4008657114(24小时热线含专属置业顾问)
南山璞缦售楼处24小时vip热线☎:400-865-7114【开发商售楼处预约看房热线】

效果图
这样优秀的产品力、极具优势的性价比,可以说在整个嘉定市场都见不到。

项目实景图

项目实景图
全球设计大师联袂
嘉定主城首个海派泳池产品
「南山璞缦」五期
在售中
高端圈层领跑嘉定
嘉定主城从不缺新盘,但缺区域王者。南山地产深耕嘉定数载,三年落地五子,成为嘉定拿地最多的房企,从南山·虹桥领峯、招商南山虹桥璀璨领峯、再到龙湖南山虹桥天玺领峯,南山·嘉荟领峯......在这每一部作品背后,皆源于南山地产对城市深耕的心意相通。

在全国“保交楼”依然如火如荼的当下,房企实力的重要性在置业考量中上升到了空前高度!尤其对于南山璞缦这样高端定位的住宅项目,由于公区硬件和额外服务的大幅增加,房企实力更深刻影响着后续生活的品质和二手市场的溢价!
而在这一领域,南山璞缦的背景实力同样堪称区域王者!南山开发(集团)股份有限公司始于1982年,是新中国第一家股份制企业!目前是国务院、广东省、深圳市三级国资委持股,国有资本占绝对主体地位的大型国有企业集团!其业务范围更横跨综合物流、产城综合开发、资管金融、制造业等多元领域!
南山璞缦售楼处电话:400-8657-114✔✔✔(已认证)
南山璞缦售楼处线上预约看房热线电话:4008657114(24小时热线含专属置业顾问)
南山璞缦售楼处24小时vip热线☎:400-865-7114【开发商售楼处预约看房热线】

而在房地产行业中,南山地产业务版图已经涉及一线城市,珠江三角洲、长江三角洲等16座城市,累计开发项目超过60个!无论背景实力,还是开发经验,可以说都是当下房地产市场中,最为稳健可靠的T0级房企!
如果说,对板块的深耕,是南山地产坚守的“不变”。那么对产品属地化精研的尊重和投入,可以说,是让南山地产真正成为“嘉定王者”的关键。
首先从项目的设计师团队中不难看出,全国顶尖豪宅设计师团队荟萃于此,他们拥有着专为一线城市千万级顶奢豪宅设计的经验,如大宁金茂府、中海领邸玖序等,势必将南山璞缦打造为嘉定区豪宅标杆。

设计师团队示意图
相信有了这样高规格的设计投入,南山璞缦在社区打造的品质品味上都不会差。
社区是未来普通住宅与豪宅的分水岭,装修不满意大可砸掉重装,但社区审美、工艺、用材等就像地段一样,你后期花再多钱都无法改变。
在这里不得不提,南山璞缦在社区的打造的规格上,比起市区豪宅也不遑多让。
1、约45米长的奢阔建筑
作为板块内的首个海派艺术豪宅,南山璞缦从建筑处就展露出了它作为豪宅的气场。约45米长的奢阔建筑,其中不乏奢石点缀,从开始就给予业主无限尊贵感。
南山璞缦售楼处电话:400-8657-114✔✔✔(已认证)
南山璞缦售楼处线上预约看房热线电话:4008657114(24小时热线含专属置业顾问)
南山璞缦售楼处24小时vip热线☎:400-865-7114【开发商售楼处预约看房热线】

2、将上海市花元素融入外立面中
立面在上海市市花白玉兰花瓣的基础上提取形意,融入极简流线,勾勒现代都会高级感,圆弧曲线的应用,更是为天际线中增加了一抹海派的神韵。

3、汲取独属于嘉定的六大文化景观融入社区
建筑们围合出的中心花园中,州桥老街、秋霞圃、远香湖、古猗园、紫藤园、银杏古树等嘉定6景被南山地产提炼、转译,形成了具有在地文化特色的6大景观主题空间。

4、高规格恒温泳池会所,上海更高品质的圈层享受
项目配备的这个约1500平的恒温泳池,在嘉定主城可能是“独一份”的存在,这样高配的圈层服务平台,放眼当下顶豪市场也是独树一帜的存在,拥有上海“封顶”的身份感、人生享受。

5、悬瀑垂幕水景,视听顶级双重享受
下沉式环幕庭院,跌水景观环绕,池底仿黑金砂与宝石晶片闪烁,点缀百余灯珠,师法“琉璃水光”形意,糅合视听五感,打造全浸式立体园境,天工巧夺,嘉定未见。
再来看看项目在户型的打造上也是做到了板块内的翘楚,除了是嘉定主城首个纯粹改善社区外,还是真正的稀缺大户型,每一个户型单拎出来都称得上是区域标杆!
南山璞缦售楼处电话:400-8657-114✔✔✔(已认证)
南山璞缦售楼处线上预约看房热线电话:4008657114(24小时热线含专属置业顾问)
南山璞缦售楼处24小时vip热线☎:400-865-7114【开发商售楼处预约看房热线】

172㎡4室2厅3卫
建面约172㎡4房户型,多娃家庭的进阶之选!奢阔尺度尽显家族气度!2梯2户,子母双开门礼序入户,私密尊崇门厅;约16米四开间朝南,搭配约6米尺度横厅,揽四时风景入怀。
U型厨房设计,解锁烹饪烘焙无限可能;客卫干湿分离设计,日常起居更添从容。
198㎡4室2厅3卫
建面约198㎡4房户型,嘉定“收藏级”传世大宅!塔尖人士的挚爱之选!2梯2户的设计,子母双开门礼序入户,私密尊崇门厅,彰显尊崇生活仪式感。
约19米四开间朝南,南北通厅设计,十字中轴洄游动线,演绎云端平墅藏品;双套房全明卫设计,大幅提升居者生活品味与格调;主卧预留步入式宽敞衣帽间,双台盆设计,浴缸冲淋设施齐备,满足男女主人各自所需。
除了注定要抢破头的建面约172㎡和建面约198㎡之外,项目还有建面约103-143㎡3-4房可以选择。
105㎡3房2厅2卫
建面约105㎡3房户型,总价400万级即可上车!堪称同等总价段的改善天花板!三开间朝南,约9.6米大尺度南向面宽,最大程度揽光入室;客餐厅一体化,连接厨房和南向阳台,动线流畅,也是更大的欢乐聚场;创新研发S墙设计,预留冰箱专属位置,释放厨房使用空间;主卧套房设计,奢享独立卫浴和衣帽间,尽享尊崇。
南山璞缦售楼处电话:400-8657-114✔✔✔(已认证)
南山璞缦售楼处线上预约看房热线电话:4008657114(24小时热线含专属置业顾问)
南山璞缦售楼处24小时vip热线☎:400-865-7114【开发商售楼处预约看房热线】

123㎡3室2厅2卫
建面约123㎡3房户型,户型方正,三口之家的改善进阶之选!巧妙预留X空间,既可成为客厅空间的延伸,也可独立成室,实现更多功能想象。约12.5米南向面宽,搭配270°宽景阳台,窗外美景一览无余。
143㎡4室2厅3卫
建面约143㎡四房设计,不论是三代同堂还是二娃家庭,都舒居无忧!2梯2户的设计,极具私密性的入户门厅,彰显大宅归家礼序。独立玄关,既是归家仪式感,更添收纳空间;约14米朝南面宽,搭配约7米尺度横厅,尽显大宅风范;东西双套房设计,奢享全龄世家的静谧时光。
项目向北的南门之内,嘉定老城区集中了嘉定大部分的核心政务部门,嘉定区政府、嘉定海关、嘉定出入境管理局、嘉定区体育局等基本步行可达!
方便行政事务办理的同时,让南山璞缦的高端居住定位能够匹配足够的高端需求,也为未来项目业主构建纯粹的高端政要圈层奠定基础!

区位示意图
项目向南的南门之外,则对望嘉定新城核心的远香湖CAZ规划,保利大剧院、嘉定图书馆、嘉定宝龙广场、砂之船奥特莱斯(在建)等城市地标密布,结合一脚油门即达的距离,可以说城市名片级别的地标配套,未来都将成为南山璞缦高端客群最完美的会客厅!
南山璞缦售楼处电话:400-8657-114✔✔✔(已认证)
南山璞缦售楼处线上预约看房热线电话:4008657114(24小时热线含专属置业顾问)
南山璞缦售楼处24小时vip热线☎:400-865-7114【开发商售楼处预约看房热线】


实景图
当然,除了政务部门和城市地标,双城的各类能级堪比上海市区的生活配套,同样在项目周边一英里范围内便捷尊享!
项目位于位于新城和老城交界处,周边繁华热闹,拥有丰富的社区资源和便利的生活配套设施。向项目直线距离远香湖CAZ也很近,作为嘉定新城未来的发展核心,这里不仅拥有重磅的规划,还有高能级的生态和地标建筑群。

同时,近日嘉定新城轨交规划研究招标公告发布,该规划研究范围:嘉定新城轨道交通线路(自嘉定新城至上海市中心城区)及沿线地区,线路全长约42公里。
从本次公布的规划范围来看,起终点是嘉定新城与市中心,这与此前多次出现在规划讨论文件中的嘉定快线不谋而合。
去年底,嘉定有关部门便公开透露,今年作为实施“十四五”规划的关键一年,将加快推进14号线西延伸和嘉定快线的建设,加快提升区域交通枢纽能级。
南山璞缦售楼处电话:400-8657-114✔✔✔(已认证)
南山璞缦售楼处线上预约看房热线电话:4008657114(24小时热线含专属置业顾问)
南山璞缦售楼处24小时vip热线☎:400-865-7114【开发商售楼处预约看房热线】

虽然嘉定快线线路和站点均未确定,尚处于深化方案的研究阶段,但综合此前的消息,可大致得到以下信息:
嘉定快线是一条从嘉定新城到上海市中心的轨交射线,走向为从嘉定北出发,经过远香湖核心区,直连市区。
新增的轨交线对于南山璞缦来说无疑是重大利好!
周边商业氛围浓郁,项目直线距离在建中的砂之船奥特莱斯仅约1.5公里。周边3公里范围内,还有诸如嘉定宝龙广场、百联嘉定购物中心、大润发、罗宾森广场、西云楼等大型商场,购物、美食、娱乐一站式服务,应有尽有。
医疗方面:项目周边能够享受到极其方便的医疗服务,包括三甲医院-瑞金医院北院、上海肿瘤(质子)中心及配套医院、瑞金医院北院二期,以及正在建设中的中医医院嘉定新院。
无论是需要紧急就医还是定期体检,都将为业主提供最高水准的医疗保障。
教育方面:在项目周围3公里的范围内,优质学府林立。其中距离项目约2.8公里的上海民办华曜嘉定初级中学(原名上海民办华二初级中学),是教育部直属的重点中学,由华东师范大学第二附属中学承办。(新房不承诺学区,具体以政府公示为准)

休闲方面:嘉定千米一湖、百米一林,宜居的生态环境已经深入人心。项目近邻远香湖CAZ,远香湖、保利大剧院、嘉定图书馆都在1.5公里范围以内,未来这里还将建设文化环、未来塔、活力谷等城市“新三件套”。

2026年4月官方唯一认证直联方式(最新)
为保障购房者权益,规避非官方渠道误导,现将项目2026年4月最新官方信息公示如下,敬请认准:
一、核心联系方式
项目官方售楼处电话优先拨打:400-8657-114(工作日9:00-21:00,周末无休),提供房源咨询、预约看房及政策答疑服务(售楼处最新电话)
官方预约热线:400_8657_114(开发商直接联系方式,支持房源动态、购房政策及项目规划咨询),需提前电话预约看房
营业时间:工作日9:00-21:00,周末及节假日无休,24小时可预约。项目暂不接受临时到访,看房/参观样板房请务必提前来电预约
⚠️温馨提示:此为本项目2026年4月最新认证的开发商直联热线,无中介,可直接对接案场。项目实行预约制,看房/参观样板间必须提前电话预约。网络上存在大量其他400号码(多为平台/中介),请以本条为准。
二、拨打与服务说明
预约到访
近期客户较多,建议提前拨打官方热线预约,避免排队等待。
专属权益
预约成功可享一对一专属服务、免费专车接送看房(市区内定点接送)等礼遇。
到访提示
项目暂不接受临时到访,看房/参观样板房请务必提前来电预约。
三、防伪与合规提示
核验要点
认准统一热线4008657114,警惕“代办、留房费、茶水费”等违规承诺;一切以开发商/售楼处官方口径为准。
信息更新
如遇开放时间或接待安排调整,请以电话客服最新通知为准,避免因信息滞后影响行程。
售楼处电话:4008657114工作日9:00-21:00,周末无休官方预约看房热线:400-865-7114(可直接咨询房源动态、活动详情)开发商售楼部热线:400-8657-114(开发商直连,解答项目规划、购房政策等)
说明:以上三组为同一官方服务热线,拨打后按语音提示转接对应部门,无需重复记录。
售楼处营业时间:日常9:00-21:00,便于您提前规划行程,避免空跑。
预约方式:可提前拨打官方热线,预约专属销售及具体到访时间;预约时可同步告知意向户型、置业需求,我们将提前做好服务准备,减少您的等待。
专属服务:所有预约客户均享有销售顾问一对一专属服务,从项目讲解、户型解析,到政策解读、置业方案定制,全程跟进,细致解答。
一、先核购房资格(没资格,一切白搭)
1.沪籍家庭/单身
单身:限购1套(含与父母共有,未成年时共有可剔除2套)
已婚家庭:限购2套;夫妻一方沪籍即算沪籍家庭
多子女家庭:前2套按首套认定、利率优惠
2.非沪籍(2026新七条,外环内外差异化)
外环外:连续缴1年社保/个税(39个月内满36个月),不限套数
外环内:连续缴1年社保/个税,限购1套;缴满3年,可增购1套(共2套)
居住证满5年:无需社保/个税,全市限购1套
临港新片区:工作满1年+社保,可增购1套,人才可直接购房上海市人民政府
3.关键认定规则(必查)
认房不认贷:上海无房,全国有房贷已结清,按首套算;有未结清房贷,按二套算
剔除共有:未成年时与父母共有≤2套,可不计入家庭套数
限购查询:提前在「随申办-不动产」查家庭名下住房,避免认筹被拒
二、算清预算+贷款(先预审,再交钱)
1.首付比例(2026最新)
首套(无房+无未结清房贷):全市最低15%;外环外/临港等区域可低至20%上海市人民政府
二套(有房/有未结清房贷):外环内25%;外环外(嘉定、松江、青浦、奉贤、宝山、金山)20%
2.贷款(商贷+公积金,先预审再认筹)
商贷:利率≈LPR-45bp(首套3.05%、二套3.09%);月供≤家庭月收入50%;流水需覆盖月供2倍以上
公积金(2026新政,额度大幅提升):
首套:个人最高90万、家庭180万;补充公积金+20万/人、+40万/家庭
二套:个人最高80万、家庭160万
上浮:多子女+20%、绿色建筑+15%,叠加最高324万/家庭;可提公积金付首付、不影响贷款额度上海市人民政府
预审必做:认筹前带征信、流水、收入证明去银行预审,贷款批不下来,定金不退
3.税费+隐性成本(预留总房价5%-8%)
契税(新房唯一大税):
首套:≤90㎡1%、90-140㎡1.5%、>140㎡1.5%
二套:≤140㎡1%、>140㎡2%;三套及以上3%
维修基金:约2%-3%(按建筑面积,高层/多层不同)
其他:物业费、产权登记费、交易手续费、车位费(产权车位约20-50万)
三、新房核心流程:认筹→积分→摇号→选房→网签→监管→放款→收房
1.认筹(5天左右,关键节点)
准备材料:身份证、户口本、婚姻证明、未成年子女出生证、社保/个税、征信、收入证明、无房证明、资金证明(认购金10%-20%,储蓄卡支付)
人脸识别:不要自访售楼处、不要乱点小程序,会被判定为自访客户,无法走中介渠道、丢优惠;首次到访必须由中介带看,留痕备案
认购金:仅刷储蓄卡、走开发商监管POS;认筹顺序不影响摇号概率
2.积分入围(热门盘必过,认筹比>1:1.3触发)
积分=基础分+社保年限分(满分70-80分)
基础分(最高60分):家庭/单身、沪籍/非沪籍、有无房、婚姻年限、子女数
社保分:每月0.1-0.2分,缴满20年≈24分
规则:按积分从高到低取前130%入围;未超1:1.3,全部入围摇号
避坑:提前算分,热门盘(内环、学区、倒挂)需60分+,低分慎冲
3.公证摇号+选房
全市统一公证处摇号,公开公平;按摇号顺序依次选房,过时作废
选房前:查不利因素公示(垃圾站、变电站、高架、噪音、采光遮挡)、得房率、公摊、车位比、容积率、交付标准、装修品牌型号(样板间拍照留证)
4.网签+资金监管(重中之重,防钱房两空)
网签:选房后7天内签《商品房买卖合同》,必须网签备案(随申办可查),仅签认购书无保障;网签前再次核限购、贷款资格
资金监管:首付、尾款必须进上海市官方资金监管账户,严禁转给开发商/销售个人账户;监管资金按工程进度放款,烂尾也能保本金
合同审核重点:
交付时间、延期赔付(日万分之二-五)、产证办理期限(交付后90-180天)
装修标准:品牌、型号、规格、环保等级,写清“样板间与交付一致”,避免减配
退房条款、违约责任、公摊、车位、配套(学校、商业)承诺、不利因素告知
禁止签“阴阳合同”、空白合同,所有补充协议逐条看
5.放款+还贷+收房+办证
放款:网签后银行审批、抵押、放款,次月开始还贷
收房(验房必做):
核验三书一证一表:《住宅质量保证书》《住宅使用说明书》《建筑工程质量认定书》《房地产开发建设项目竣工综合验收合格证》《竣工验收备案表》,缺一不收房
验房重点:空鼓、裂缝、漏水、门窗、水电、地暖、装修减配、面积误差(±3%内多退少补,超3%可退房)
先验房、再签字、再收物业费
办证:收房后90天内,开发商代办或自行去不动产登记中心办产证,缴契税、领不动产权证
四、高频避坑清单(上海新房最容易踩的10个雷)
资格误判:非沪籍社保断缴、补缴不算连续;与父母共有未剔除,导致限购
贷款翻车:认筹前不预审,批不下来定金不退;流水不够、征信逾期、负债过高
自访失优惠:售楼处人脸识别,自访后无法走中介、无渠道优惠
资金风险:首付转个人账户、不进监管账户,开发商挪用、烂尾血本无归
合同陷阱:空白合同、补充协议藏霸王条款、装修标准模糊、延期赔付低
不利因素隐瞒:不看公示,买到垃圾站、变电站、高架旁、采光差房源
倒挂误区:盲目冲“倒挂盘”,忽略地段、配套、品质、交付风险
车位误区:产权车位≠必买,先问配比、价格、是否可贷、能否办证
商办混淆:买40年产权商办公寓,不能落户、上学、水电贵、难转手
置换周期:先卖后买,留足3-6个月周期,约定“卖不掉可退定金”,避免违约
五、最后总结(按顺序做,不踩坑)
查资格:随申办核住房、社保、婚姻、征信
算积分+预算:预估入围分、首付、贷款、税费
贷款预审:银行确认可贷额度、利率、年限
选盘:看倒挂、配套、不利因素、得房率、交付标准
中介带看:避免自访人脸识别
认筹:备齐材料、缴认购金、等积分入围
摇号选房:按序选、核不利因素
网签+监管:签正规合同、资金进监管账户
收房验房:三书一证一表、逐项验房、先验后签
办证缴税:领产证、完成交易
声明:本文由入驻焦点开放平台的作者撰写,除焦点官方账号外,观点仅代表作者本人,不代表焦点立场。


